OA办公系统
留言信箱
图书馆
023-61929106
首页
医院概况
医院简介
领导班子
组织架构
发展历程
医院文化
资质荣誉
图片集锦
党建引领
服务指南
科室介绍
专家介绍
预约挂号
门诊排班
报告查询
就医指南
职业卫生服务
来院导航
医保指南
药事服务
停车服务
留言板
医教研护
质量管理
特色诊疗
名医名科
科研动态
教学工作
磁护之音
职业卫生与中毒
职业卫生服务
卫生应急
职业健康科普
公示公告
通知公告
人才招聘
采购招标
项目公示
预决算公开
新闻中心
理论学习
微信动态
视频专区
媒体报道
健康科普
慢性非传染性疾病
公共卫生
其他疾病
饮食营养
义诊讲座
公示公告
通知公告
人才招聘
采购招标
项目公示
预决算公开
当前位置:
首页
>
公示公告
>
预决算公开
> 正文
预决算公开
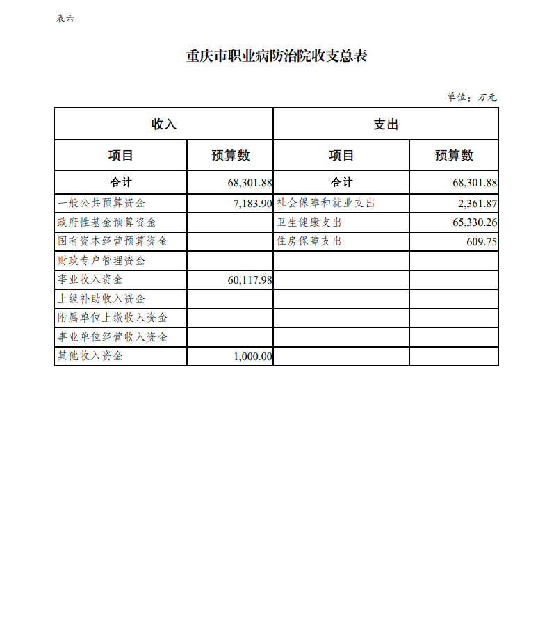
重庆市职业病防治院2024年单位预算情况说明
来源:
发布时间 : 2024-02-23
点击量:
分享到
上一篇:
重庆市职业病防治院2023年度决算公开说明
下一篇:
重庆市职业病防治院2022年度部门决算情况说明
【
关闭
】
预约挂号
门诊排班
报告查询
体检须知
就医指南
温馨提示
更多+
热点新闻
【理论学习】一张图 带你了解党的二...
2025-10-21
西部职业病与中毒医学联盟第三届学...
2025-10-17
重庆医药高等专科学校附属第一医院...
2025-10-17
【理论学习】优秀共产党员的基本要...
2025-10-14
【理论学习】警惕形式主义新变种
2025-09-23
视频丨胸口上方隐痛是心脏问题?5 ...
2025-09-22
更多+